为保障2023级新生顺利入学,信息学院在2021级同学中选拔了一支思想素质好、学习成绩优异、认真负责、组织管理能力强的辅导员助理队伍,协助学院做好2023级新生的管理和服务工作。
在新生辅导员助理的面试、考核、选聘期间,信息学院时刻保持“公平、公正、公开、择优聘用”的选拔原则。应聘辅导员助理的同学通过简历投递、现场面试、考核筛选的方式,最终确定了由13人组成的2023级新生辅导员助理队伍,其中包括了党员、入党积极分子和班干部等综合素质较高的同学。

为了迎接2023级新生的到来,帮助2023级新生辅导员助理明确角色定位,熟悉工作职责,学院充分利用暑假时间加强培训工作,多次召开辅导员助理线上会议,对辅导员助理进行了思想建设,具体开展能力训练,强调辅导员助理要尽快进入身份角色,树立好的榜样,认真做好新生与辅导员、班级与学院间的桥梁。

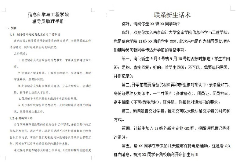
各位辅导员助理撰写工作计划并多次修改完善,做好了各种新生问题的对应方案,最终在暑期合作完成辅导员助理工作手册,为辅导员助理工作提供了制度化的操作规范。

开学前,学院提前部署,召开了辅导员助理迎新准备会,进一步明确了开学报到流程、迎新安排等具体细则,强调身为辅导员助理要以身作则,为新生做好榜样。辅导员助理们纷纷表示将站好迎新工作的第一班岗,以饱满热情迎接2023级新生的到来!
学院正式开展迎新工作后,全体辅导员助理以饱满的热情配合学院做好迎新接待工作,耐心解答新生关于报到、学业、住宿等相关问题,引导新生顺利入学,有条不紊、井然有序的完成了迎新工作。

辅导员助理是连接学校与新生的重要纽带,后续辅导员助理将继续发挥朋辈力量引领新生尽快适应大学生活,大力营造良好班风学风,帮助新同学们扎实迈开大学学习与生活的第一步。

苏公网安备 32011302320478号